Induction Heating Using Igbt

Igbt Induction Heater With Current Limit Induction Heating

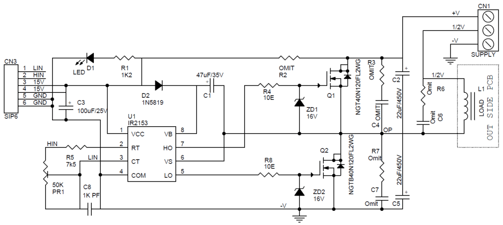
High Voltage Current Half Bridge Driver Using Ir2153 Igbt

High Frequency Induction Heater Sp Series


Coil Design For Induction Cooking System Electrical

30 Kva Induction Heater 8 Steps With Pictures

Reactorforge Induction Heater Project Update Igbt Drivers

Induction Heater Circuit Using Igbt Electronic Circuit

High Frequency Igbt Induction Heater With Handheld Transformer

Induction Heater With Ckm005 Microcontroller Openschemes

High Voltage Current Half Bridge Driver Using Ir2153 Igbt

How To Design An Induction Heater Circuit Homemade Circuit
35kw Igbt Intermediate Frequency Induction Heating Machine

Reverse Conducting Igbt Targets Induction Heating

Simple Diy Induction Heater Circuit Rmcybernetics

Igbt Fastener Induction Heating Machine For Forging 160kw
Comments
Post a Comment