Inductor In Joule Thief

Joule Thief Information Page

Joule Thief Information Page

Joule Thief Information Page

Joule Thief Information Page

A Simple Joule Thief Circuit Easyeda

A Simple Joule Thief Circuit Easyeda


A Simple Joule Thief Circuit Easyeda
Joule Thief Wikipedia

Joule Thief Wikipedia

Joule Thief Operation And The Supercharged Version

Joule Thief Operation And The Supercharged Version

Joule Thief High Efficiency Led With 1 5 Volt Battery

Joule Thief High Efficiency Led With 1 5 Volt Battery

The Scavenger A Joule Thief Inspired Boost Regulator

The Scavenger A Joule Thief Inspired Boost Regulator

Dc Dc Converters David Pilling

Dc Dc Converters David Pilling

Joule Thief

Joule Thief

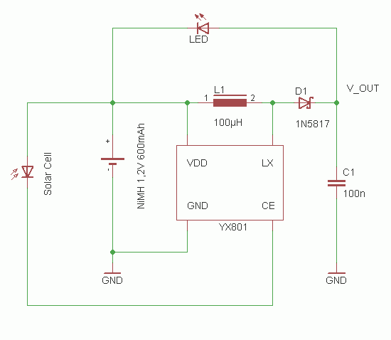
Yx8018 Joule Thief Solar Led Driver Electronics Lab

Yx8018 Joule Thief Solar Led Driver Electronics Lab

Joule Thief Aa Battery Led Circuit

Joule Thief Aa Battery Led Circuit

Joule Thief No Toroid Inductor Smd Dc Dc Original

Joule Thief No Toroid Inductor Smd Dc Dc Original

Chinese Gadets Energy Harvesting

Chinese Gadets Energy Harvesting

Joule Thief Point Electrical Engineering Stack Exchange

Joule Thief Point Electrical Engineering Stack Exchange

Joule Thief Circuit

Joule Thief Circuit

Comments

Popular posts from this blog

Resistor Current Power Calculator

Pn Junction Diode Characteristics Experiment Using Breadboard

Nissan Blower Motor Resistor Replacement