Pin Diode Forward Voltage Drop

Driving Pin Diodes The Op Amp Alternative Analog Devices

Welcome Ppt Download

Driving Pin Diodes The Op Amp Alternative Analog Devices


1 The P Spice Circuit Simulation Program Provides

Amateur Extra Pool Section E6b

How And Why To Use Pin Diodes For Rf Switching Digikey
4h Sic P I N Diode Schematic Cross Section Plot Not In

Solved 3 15 Pts Assume That Diode D1 Is Conducting And

Advantages Of The 1200 V Sic Schottky Diodes With Mps Design

Driving Pin Diodes The Op Amp Alternative Analog Devices

Diodes Learn Sparkfun Com

Sprcial Diods

Diodes The Switch You Never Knew You Had Hackaday

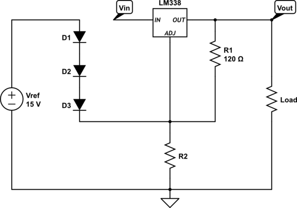
Using Forward Voltage Drop Of Diodes With Linear Regulator
Ag318 Gaas Vs Silicon Pin For Switching Rev 2 Pub
Comments
Post a Comment